公司首页
关于北稳
公司介绍
企业文化
企业资质
发展历程
新闻动态
经典案例
新闻资讯
产品中心
TND.TNS高精度全自动稳压器
SBW.DBW补偿电力交流稳压器
SBW-F三相分调补偿电力稳压器
SJW三相智能型无触点稳压器
JJW.JSW 精密净化交流稳压器
SG三相隔离变压器
OSG三相自耦变压器
DG单项隔离变压器
TDGC.TSGC 调压器
直流稳压电源
变频电源
逆变电源
稳压稳频电源
400Hz中频电源
BK单项控制变压器
SBK三相控制变压器
JMB行灯照明变压器
UPS不间断电源
玉柴发电机组
技术中心
稳压器产品知识
如何选择稳压器
我们的服务承诺
经典工程
印刷机
医疗器械
工程项目
机床项目
学校案例
联系北稳
咨询电话
营销网络
新闻动态
News
经典案例
新闻资讯
联系我们
contact us
您现在的位置:
首页
>
新闻动态
>
新闻资讯
>
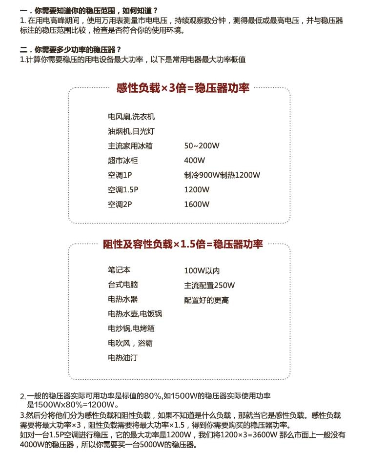
我们如何选择稳压器
我们如何选择稳压器